随着 《中非合作论坛2025至2027年行动计划》 《高质量建设中非经贸深度合作先行区的若干政策措施(试行)》 等系列政策相继落地,中非贸易合作的制度根基进一步筑牢。中国海关总署数据显示,2025年上半年,中国对非洲出口增长23.0%,政策红利逐步显现。下文将从政策支持、合规操作、实操路径三部分逐一分析,助企业精准把握政策机遇,合规开拓非洲市场。
政策支持矩阵:国家级战略与地方级配套的协同发力
国家级政策:筑牢贸易合作的“制度基石”
- “零关税”覆盖:据央视新闻报道,2025年6月起,中国对53个非洲建交国实施100%税目产品零关税举措,同时为非洲最不发达国家对中国出口提供更多便利;
- 贸易便利化:中国海关总署鼓励地方创新贸易便利化举措。对此,长沙海关积极响应、创新推出“非洲输华食品准入预评估制度”,该制度已获中国海关总署备案推广,为非洲特色食品进入中国市场打通“绿色通道”;
- 金融支持:据《中非合作论坛2025至2027年行动计划》报告,2025至2027年,中国政府愿提供3600亿元对非合作资金(2100亿元信贷资金额度、800亿元各类援助、推动中国企业对非投资不少于700亿元),为中非各领域务实合作提供强有力支持。
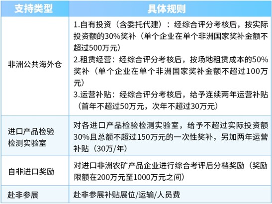
地方级政策:湖南省先行区的“实践样本”
作为中非经贸深度合作先行区,湖南省出台《高质量建设中非经贸深度合作先行区的若干政策措施(试行)》,针对解决企业出海痛点:
以上具体标准详见《高质量建设中非经贸深度合作先行区的若干政策措施(试行)》
合规操作核心:税务与支付双重把控
税务与支付是跨境贸易合规运营的重要组成部分,企业应聚焦两大维度精准施策,切实防范各类经营风险:
税务合规:精准适配政策,规避涉税风险
- 关税合规:登陆海关总署关税征管司官网【1】,查询出口产品是否纳入中非“零关税”税目清单;按要求准备原产地证书或声明,准确填报货物信息,避免税目归类错误影响优惠政策享受;
- 跨境税务协调:参考《中国居民赴某国家(地区)投资税收指南》【2】,提前了解目标国增值税、企业所得税等税制要求,依托中非税收协定规避双重征税;
- 补贴资金税务处理:获得的国家及地方级政策补贴,需按中国税法进行税务申报,详情可登陆电子税务局查询【3】。
支付合规:流程与工具双规范,降低结算风险
- 外汇与结算合规:通过正规银行渠道办理跨境结算,按外汇管理规定完成货物贸易外汇收支名录登记与申报备案;合理选择结算货币,可借助中国信保降低信用风险;
- 工具适配:针对非洲市场的跨境贸易支付需求,企业可借助专业在线服务平台优化资金流转效率。以一家专注于跨境贸易线上收款的平台为例,平台覆盖非洲市场本地收款服务,支持本地货币进行支付,最快当天到账,无中间行手续费,可帮企业节省1%-3%换汇成本。
中小企业实操攻略:三步解锁非洲市场无尽商机
第一步:政策适配与市场调研
企业可对照国家与地方政策,了解补贴类型与项目入库申报流程,同时摸清出口目标国税制规则及市场准入要求,其后通过海关系统确认产品关税适用情况,评估“零关税”政策创造的成本优势,扎实做好政策适配与市场调研。
第二步:合规体系搭建
完成前期准备后,企业可组建合规团队或委托专业机构,掌握报关、原产地证明申请等关键环节操作规范,确保符合中国与出口目标国双重监管要求,同时按规定完成外汇收支名录登记,依托正规银行、中国信保,规避通关延误风险。
第三步:渠道落地与本土化运营
结合产品特性,通过线上平台、当地供应商、行业展会等渠道获取商机。同时,针对目标市场消费习惯与使用场景优化产品设计及服务方案,同步搭建本地化售后支撑体系,以稳定服务保障强化客户信任度,实现非洲市场的稳步深耕。
中非贸易正处于政策红利叠加、市场潜力加速释放的黄金发展期,国家级战略的制度保障与地方级配套的精准赋能,为中小企业出海构建了全方位支持体系。对企业而言,精准把握政策导向、严守合规底线、善用资源平台,对于在非洲市场抢占先机、实现高质量成长不可或缺。
参考来源:
[1]海关总署关税征管司官网
[2]《中国居民赴某国家(地区)投资税收指南》
[3]电子税务局官网


